
来源:金融人事Co
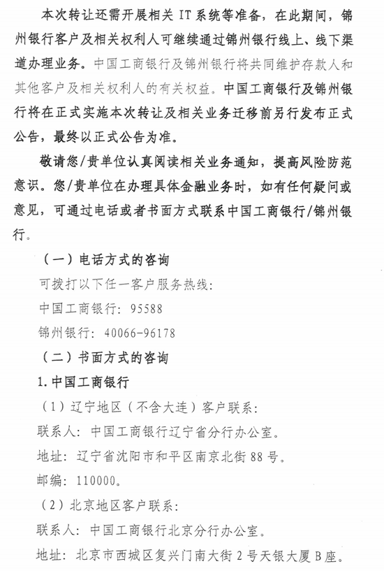
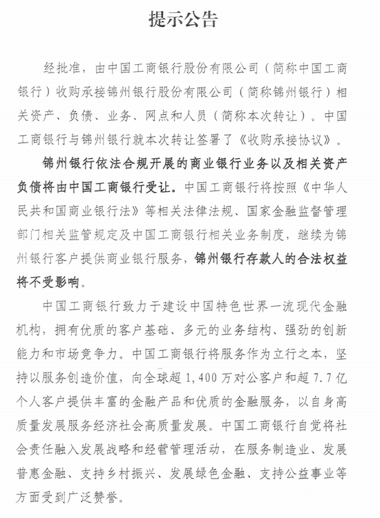
10月26日,锦州银行官网发布公告称,经批准,中国工商银行股份有限公司正式收购承接锦州银行股份有限公司的相关资产、负债、业务、网点和人员。双方已签署《收购承接协议》,确保锦州银行依法开展的商业银行业务及资产负债由工商银行受让。
这一公告标志着自2019年工行首次作为战略投资者入股锦州银行后,这一城商行最终全面并入我国四大国有银行之一。根据公告,锦州银行存款人的合法权益将不受影响,在转让准备期间,客户可继续通过锦州银行线上、线下渠道办理业务。
锦州银行股份有限公司成立于1997年,在锦州、北京、天津、沈阳、大连、哈尔滨、丹东、抚顺、鞍山、阜新、朝阳等城市设立15家分行。
自1992年8月创建锦州市城市信用社联合社以来,历经了三次机构演变:第一次是1997年1月组建了锦州城市合作银行;第二次是1998年10月更名为锦州市商业银行;第三次是2008年4月更名为锦州银行。员工由初期的655人发展到2340人。分支机构由初期的14个发展到112个。
锦州银行于2010年12月3日,经中国银监会批复,该银行获准筹建北京分行,成为首家在北京设立分支机构的地级城市商业银行。这是锦州银行发展史上又一个重要里程碑,对扩大影响、加快发展步伐具有深远的历史意义。北京分行是锦州银行的第六家分行,这是该行跨区域发展战略的新突破。
2019年4月,锦州银行危机爆发,不仅2018年年报难产,而且安永会计师事务所辞任该行核数师(审计机构)。至此,锦州银行不良贷款真实情况暴露。
2019年8月,随着中国工商银行子公司工银投资、中国信达子公司信达投资、中国长城资产三家机构战略入股和新管理团队的加入,锦州银行战略重组方案稳步推进。该行于2019年10月组建了新一届董事会和监事会,并完成新的经营高管层聘任工作。
随之,锦州银行终于公布了2018年年报和2019年半年报,2018年巨亏45.38亿,2019年上半年又亏损9.99亿元。
2020年资产减值损失的大幅下滑,让锦州银行终于实现扭亏为盈,全年实现净利润1.54亿元。不过,这相比2018年以前动辄八九十亿元的净利润,盈利水平已相去甚远。
2024年1月,锦州银行获辽宁金融控股集团提全面现金要约,中金公司代表要约人表示将作出自愿有条件全面现金要约,以按每股H股1.38港元的H股要约价收购所有已发行的H股及要约人表示将作出自愿有条件全面现金要约,以按每股内资股人民币1.25元的内资股要约价收购所有已发行的内资股(要约人及其一致行动人士已持有者除外)。
2024年4月15日锦州银行正式从港交所退市,成为内地首家港股退市银行,主要因长期股价低迷及辽宁金控要约收购引发重大财务重组。
2025年10月26日,工商银行正式收购锦州银行。
海量资讯、精准解读,尽在新浪财经APP
责任编辑:秦艺
配查网提示:文章来自网络,不代表本站观点。